
项目学员综述
撰稿:张雅迪
工作单位:天津音乐学院

程午加
(1902—1985)
又名午嘉,是集汪派、浦东派、平湖派、崇明派演奏艺术于一身的琵琶演奏家、教育家、作曲家、民族乐器革新家。
此次讲座由天津音乐学院音乐学系贾怡教授担任主讲,其多年来致力于汪派代表性人物程午加先生及汪派琵琶艺术的研究,对程先生的艺术人生、教育事业、演奏艺术、乐器改革等方面进行了深度挖掘和整理,成果斐然。此次讲座贾怡教授携其多年研究成果之精华,围绕程午加先生的音乐人生来探寻汪派艺术之精神内涵,和琵琶流派艺术发展之当代启示。

流派文化视野下的汪派琵琶艺术
一、琵琶流派的形成
流派:古今中外艺术史上的共性文化现象,一般指学术、文化艺术等具有独特风格的派别。
琵琶作为中华文明的重要乐器符号,有着悠久的历史,在唐代时形成了第一次发展高峰,宫廷音乐兴盛。到了宋代,中国音乐文化开始了逐渐下移的过程,此后民间音乐日渐兴盛。到了明清时期,琵琶艺术出现了第二次发展高峰,并形成了以陈牧夫为代表的南派(浙江派)和以王君锡为代表的的北派(直隶派)两大流派,后以北派的衰落和南派的不断发展为总体趋势,至清末民初形成了以上海、江苏、浙江三省为主要区域的平湖派、浦东派、崇明派、无锡派、汪派等,形成了江南一带诸多流派异彩纷呈的局面。
二、琵琶流派确立的基本要素
琵琶流派的确立:天时、地利、人和三者缺一不可!主要体现在以下四个方面:
1、时空基础:江南地区相对封闭,但又拥有自足的地理空间特性,为流派的发展提供了适宜的社会人文环境;
2、人才链:音乐的主体是人,流派的发展既需要有代表性的艺术家,又需要有传承有序的后继人才和广泛的受众群体;
3、音乐载体:流派的独特风格还体现在各派的代表性曲目,以及特定的版本和具有代表性的技艺;
4、学术高度:流派形成的基础,是各流派群体所呈现出的,有别于其他派别的独特美学观及鲜明的艺术风格。
三、汪派琵琶艺术的形成
基于以上四点,可以看出汪派具备琵琶流派形成的基本要素:

![]()
汪派“四大弟子”长兄
——程午加的艺术人生
一、程午加先生的师承关系
师承关系是流派发展的重要环节,作为汪派“四大弟子”的长兄,程午加先生不仅是汪派的第二代传人,同时又是浦东派第六代传人,平湖派第四代传人和崇明派的第四代传人,他吸收了各家各派之精髓后,又独树一帜形成了自己的风格。同时作为著名的琵琶教育家,桃李满天下,为中国琵琶事业培养了一批优秀的琵琶表演艺术人才,其中很多学生已是当今海内外极具影响力的琵琶演奏家、教育家。

二、程午加的音乐人生(1902-1985)
个人演奏风格的形成与其生活的历史时期、人生经历、社会实践以及审美追求密不可分,了解程午加先生的人生经历更有利于分析及把握其琵琶演奏艺术的风格特征。贾怡教授将程午加先生80多年的人生经历大致分成了三个历史阶段:

纵观程午加的一生,分别经历了晚清、民国及新中国三次重大社会历史变革,早年四处求职学艺,广泛积累,弘扬国乐,后又辗转漂泊,经受了不同历史时期、不同社会制度的磨练。新中国成立前,他在“国统”区进行了一系列与民族音乐相关的音乐社会活动。新中国成立后,任过中国音乐家协会江苏省分会副主席、中国音乐家协会民族音乐委员会委员,亦是这一时期中国民族器乐事业崭新发展的见证人。

关于程午加的琵琶乐器改革
程午加先生的乐器改革实践,是其艺术人生最为重要的成果之一,为后续琵琶艺术的发展产生了重要影响。目前关于将清末民初旧式四相十二品琵琶改为十二平均律排品的六相十八品形制改革首创者是谁的问题,学界虽有数篇文献论及,但各家说法不一,在这一问题上与史实有较大出入。贾怡教授从程先生琵琶改革的主要变化及关于六相十八品琵琶原创性的问题进行展开讲述。
一、程午加六相十八品琵琶改革
在程午加参与上海“大同乐会”活动期间,受郑觐文的影响对民族乐器改革产生了兴趣。程先生认为旧式四相十二品琵琶在形制性能等方面存在局限,于是便按十二平均律制将原来的四相十二品形制加入了半音品位,也为目前的琵琶尺寸确定了正式的规格。同时还对琵琶内部的结构进行了改良,通过对面板、背板的厚度及复手、内堂音梁的调整,扩大了琵琶的音量,优化了琵琶的音色。此外程先生还认为传统的琵琶琴头向后弯曲影响美观且不便于外出携带,便将琴头改为向前弯曲的“如意头”。通过不断的摸索,程先生从琵琶内部的性能到外观品质都进行了革新性的改制,其最主要的变化在于以下三点:
1、按十二平均律排品,补全了八度内的十二个半音
程先生改制的新型琵琶是在旧式琵琶的一相之上和四相之下各增设了一个相位,将四相增至六相,品位由原来常用的十二个增至十八个,在原四品、五品、六品与七品之间,八品、九品与十品之间,十一品和十二品之间分别增加了半音位,使琵琶具备了三个八度的完整半音音阶。


2、取消了“中立四阶”和“中立七阶”(旧七品)的品位
旧式琵琶在子弦四品音位上的f音和七品音位上b音(即小工调的fa、si两音),均为中立音(旧四品的f高于♮f且低于♯f,旧七品的b高于♭b且低于♮b),由于程先生改制的新式琵琶采用十二平均律排品,实际上降低了传统琵琶的f音,升高了b音,相当于取消了旧四品和旧七品的音位。
3、拓展了音域,丰富了可用调
琵琶排品以子弦定音,且有“一品穿四音”的特点。旧式琵琶最常使用小工调(1=D),品位的设计也与小工调相适应,所以旧式四品与七品也主要为在小工调上取得中立音的效果而设定,那么在弹奏除小工调以外的尺字调(1=C)、五字调(1=G)和乙字调(1=A)时就会造成五声音阶正声偏高或偏低的现象。可见传统琵琶品位具有一定的局限性,程先生对于琵琶的改制,虽取消了中立音,但乐器“D调属性”未变,还解决了其他调五声音阶正声偏差的问题,同时更加便于弹奏其他各调的音阶及作品,取消的中立音位亦可通过左手的推拉技法来实现。
二、从不同视角如何看待程午加六相十八品琵琶乐器改革?
1、从演奏技法来看:
程先生的四相十八品琵琶在增加了音位扩展了音域的同时,琵琶艺术原有的左、右手技法均未受到实质性的影响。同时,用新式琵琶演奏还可以根据乐曲的实际需要去使用各种传统或新创的技法,这就使得琵琶既能够演奏传统作品,又能够拓展新作品,极大的扩展了琵琶的表现性能。
2、从演奏内容和风格来看:
琵琶丰富的传统作品在程先生改造的新琵琶演奏中,其表现的内容或曲目风格均未受到根本影响,仍不失传统琵琶独特的音韵和风格的表达。
3、从演奏形式来看:
程先生的琵琶乐器改革由于在音律、品位等方面进行了标准化的改革,使其音律在大型民族管弦乐队以及与西洋管弦乐队的合作中可与其他乐器的音律相融合,因此极大扩展了琵琶的演奏形式,不仅可以进行个性化的独奏表演,同时与其他民族乐器的重奏、合奏,甚至与中西大型乐队进行协奏等新形式都创造了条件,奠定了极为重要的乐器学基础。
三、关于六相十八品琵琶改革的原创性讨论
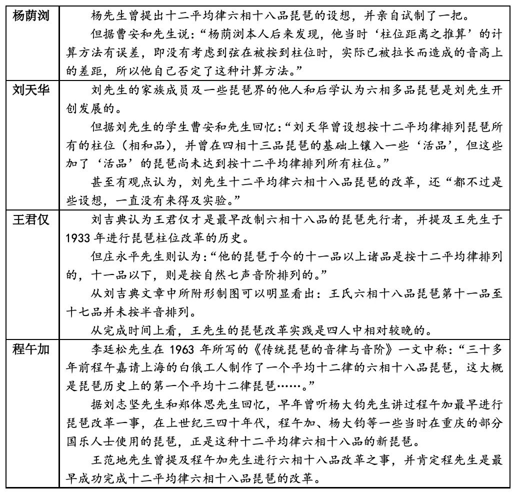
贾怡教授通过长期的调查考证及对历史文献的分析发现,前人所论述的关于早期推行这类乐器改革较为突出的,主要有程午加、杨荫浏、刘天华和王君仅四人。

综上所述:
其一,杨荫浏先生是目前所知近代较早试制十二平均律六相十八品琵琶的改革家,但计算有误并不成功,其自己也撰文说明此事。
其二,当时中西音乐文化的交流促使一批民族音乐家致力于民族乐器的改革,前述四位先生的琵琶乐改是其中十分重要的改革探索。
其三,在近代六相十八品琵琶改革进程中,程午加于20世纪20年代率先成功地完成了这一改革,他的改革时间较早而且是诸多改革者中较为成熟和合理的。并且,其乐改与其它改革相比,不仅是个人实验性质的,还由于其本身作为近代著名的琵琶演奏家、教育家等“圈内”大家的身份,对演奏领域亦产生了实际影响,因而受到了国乐界同行的关注,且取得了一定范围实际运用的效果。
四、程午加的琵琶系列改革
除了上述提到的十二平均律六相十八品琵琶的改革,程先生还从音量、音色等方面考量,对琵琶乐器进行了多种改制。


程午加及汪派琵琶艺术的当代启示
在讲座的尾声,贾怡教授对本次讲座进行了总结与归纳,并对学员们提出了三个问题:如何面对传统?如何辩证地认识流派?中国的琵琶艺术该何去何从?希望大家通过对这些问题的思考,能够更深入的认识流派、面对传统,进而对琵琶艺术的当代发展起到一定的启示作用。
对此,贾怡教授分享了程先生在传统曲目教学过程中的理念,分为三个层次:古曲古奏—古曲新弹—时代新曲。程先生在传统琵琶曲目的演奏实践中,十分讲究音乐的“古韵”,重视保留原曲的风貌,在教学中“忠实”传谱,在准确掌握传统乐曲之精髓后,再集各派各家之所长,方可“古曲新弹”,同时程先生也提倡创作符合时代审美特征的新创作品。
贾怡教授指出,汪派不是从无到有,而是从有到有;流派代表着特色,代表着艺术品种高度发展的结果,且具有小文化的特征;流派既具有创新性突破,又是一种“历史性”形态。
通过本次讲座的学习,我认为,作为当今年轻一代的演奏者与教学者,同时也是琵琶发展历史亲历者的我们,在如今世界全球化的大背景下,在西方音乐教学体系的培养下,对于琵琶传统艺术的保护与传承必须充分加以重视。因此,我们需要以音乐学宏观的视角来看待琵琶艺术的发展,努力了解历史,了解流派,了解各流派间不同的特征与精神内涵,以及流派在传承中的演变发展,使演奏更深地扎根于传统的土壤。在演奏传统琵琶作品时,应从宏观把握作品的风格与古韵,注重乐曲传统意蕴的表达,尊重作品的“原汁原味”,做到“古曲古奏”,再广集各派各家之所长,进而达到“古曲新弹”。作为教学者,我们同时肩负着传承的责任,准确的把握传统音乐的风格特性,目的是更好地传承。作为演奏者,要尊重流派的演奏风格,在此前提下,同时精进自己的演奏技术,丰富自身的传统文化修养,在演奏技法和音乐内涵上体现出与众不同的艺术价值,努力做一位有修养的演奏者和负责任的传承者,这也是此次项目的目的和意义。
借用贾怡教授讲座的最后一句话:“如果一个民族不知道他从哪里来,便不知道将往何处去……”,与君共勉!
记录团队综述
撰稿:白少伦 音乐学系2022级硕士
2022年10月16日上午10点,2022年国家艺术基金人才培养资助项目“中国琵琶——汪派传承演奏与理论人才培养计划”系列课程第十三讲《贾怡:程午加及汪派琵琶艺术的精神内涵》在汾阳花园酒店海棠厅举行。本次讲座由天津音乐学院音乐学系硕士研究生导师贾怡教授主讲,上海音乐学院民乐系硕士研究生导师汤晓风副教授主持。
讲座正式开始前,贾怡老师对琵琶艺术进行简要的介绍。琵琶作为中华文明的重要乐器代号,彰显着本土音乐文化的基础,及其对异文化吸收、融合和改造的文化力量。历史上,琵琶无论在官廷还是在民间都广为流传,这不仅说明华夏儿女对于这件乐器的钟爱,也显示出琵琶音乐自身所蕴含的丰富艺术感染力和多层次的美学意蕴和文化价值。
琵琶艺术流传至今,唐代时形成第一次发展高峰,彼时不仅独奏技艺高超,还被广泛应用于唐代的九部乐十部乐中,而琴、筝主要在清商伎中使用。宋代,中国音乐文化开始了逐渐下移的过程,此后民间音乐日渐兴盛。到了明清时期,无论戏曲曲艺还是民族器乐等的发展,都日益民间化、区域化,此时,琵琶艺术出现了第二次发展高峰,并形成了南、北两大流派。到了清末,更是形成了江南一带诸多流派异彩纷呈的局面。

流派文化视野下的汪派琵琶艺术
贾怡老师首先引出“流派”的概念:流派是古今中外艺术史上的共性文化现象,一般指学术、文化艺术等具有独特风格的派别。对于琵琶流派而言,它的确立有四个基本要素。其一是时空基础,江南具有合适的社会人文环境,地域封闭但能够自足;其二是人才链,代表性艺术家、传承有序的后继人才、受众,这三者缺一不可;其三是音乐载体,通常包含代表性曲目、特定版本、技艺;其四是学术高度,应当具有独特的美学观和鲜明的艺术风格。
近代琵琶流派历经变迁,在明清时期形成南北二派,后以北派的致落、南派的不断发展为总体趋势,至清末形成以上海、江苏、浙江三省为主要区域的平湖派、浦东派、崇明派、无锡派、汪派等。汪派是以琵琶大家汪昱庭的名字命名的琵琶流派,形成于20世纪上半叶的上海地区,又称上海派,是中国近代最晚形成的琵琶流派,是中国琵琶历史上第一个,也是目前唯一一个以人物名字命名的琵琶流派,20世纪50年代,汪门弟子遍及全国,对近代琵琶艺术事业的发展贡献烦大,也是对当代琵琶发展影响最大的流派之一。汪派琵琶艺术历经百年发展,形成了博大包容的艺繁大、以《青莲乐府》为代表的独特作品和质朴风格、将“下出轮”改为“上出轮”的创新性演奏技法以及清晰的传承谱系。

汪派“四大弟子”长兄
——程午加(1902-1985)
讲座第二部分,贾怡老师对程午加先生的生平进行了细致介绍。程先生的音乐人生大致可以分为以下三个时期:
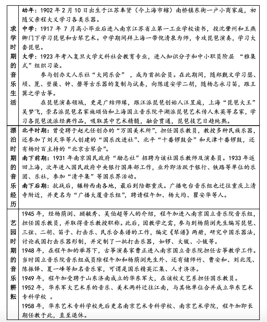
1.求学时期的音乐生活
程午加先生1902年2月10日出生于江苏奉贤(今上海市辖)南桥镇东街一户小商家庭,初随父亲程大义学习各类乐器。中学期间,拜上海一带倪清泉为师,专攻琵琶演奏。高小毕业后进入南京江苏省立第一工业学校读书,投沈肇州和王燕卿门下学习琵琶和古琴艺术。后考入复旦大学文科社会教育专业,进入知识分子和中小职员阶层“雅集式”组织习染。他参与创办文人乐社“大同乐会”,成为首批会员,其后加入乐社的成员,还有金祖礼、卫仲乐、秦鹏章、许光教、陈天乐等国乐大家。在此期间,随郑觐文学习瑟、埙、箜篌、钟、磐等古乐器的复制与试奏,向陈道安学二胡,随杨志永习笛,跟王巽之学古筝。而后,他在琵琶演奏领域,更是广结师缘,跟汪派琵琶创始人汪昱庭,上海“琵琶大王”吴梦飞,崇明派琵琶名家施颂伯和上海国立音乐院平湖派琵琶艺术传人朱英等名家,学习各琵琶流派经典作品,吸取其中艺术精髓,融会贯通,琵琶技艺日趋纯熟。
2.漂泊时期的音乐经历
在这一时期,程午加先生辗转于北京、天津、九江、上海、武汉、桂林、贵阳、重庆、昆明等地,为生活奔波,同时也活跃于各处音乐界。例如,在北平时期,程先生曾受聘于赵元任创办的“万国美术所”,担任国乐教员,教授多种民族乐器;参与刘天华等人创建的“国乐改进社”、北平“十番锣鼓会”等。抗战后,辗转各地,最后到陪都重庆,广播电台音乐组也迁往重庆上清寺附近,并更名为“广播大厦音乐组”,聘请程午加、杨大均、瞿安华等人。
3.艺园时期的音乐耕耘
抗战胜利后,程午加先生又回到江南。1945年,经杨荫浏、顾毓秀、吴伯超等人的介绍,程午加进入南京国立音乐院音乐组,担任国乐教员,并取得音乐教授职称。当时国立音乐院音乐组成员除程午加和杨荫浏先生外、还有储师竹、曹安和、刘北茂、陈振铎、夏一峰等知名音乐家,可谓是国乐精英汇集、人才济济。
此后,因教学之需,程先生参与杨荫浏先生编写琵琶、三弦、二胡、笛子、打击乐、民乐合奏谱的工作,编定《琴谱》两册,研究中国乐器法,讨论我国打击乐器形制,并定制了一批打击乐器,如锣、小钹等。1948年,在程午加的举荐下,古筝演奏家曹正进入南京国立音乐院担任古筝教学工作。1949年,程午加受聘于山东济南成立的华东军大,在该校文艺系担任国乐教员,1952年华东艺术专科学校,1958年先后更名南京艺术专科学校、南京艺术学院,程午加即长期任教于此,直至退休。
贾怡教授总结道,程午加的一生经历了晚清、民国及新中国三次重大社会历史变革,早年四处求职学艺,广泛积累,弘扬国乐,后又辗转潔泊,经受了不同历史时期、不同社会制度的磨练。新中国成立前,他在“国统区”进行了一系列与民族音乐相关的音乐社会活动。新中国成立后,担任过中国音乐家协会江苏省分会副主席、中国音乐家协会民族音乐委员会委员,亦是这一时期中国民旅器乐事业崭新发展的见证人。
可以说,程午加先生是一位充满热情、热爱传统的民族音乐家,是一位兼具中西文化修养的学者,是一位具有革新思想和时代精神的文化人,他在中国近现代民族器乐领域所作贡献具有重要意义。

琵琶乐改
新中国成立至今,琵琶艺术经历了其发展史上的第三次高峰,不仅表现在创作与表演领域,乐改方面的影响亦是重大和深远的。改革将清未民初旧式四相十二品琵琶改为十二平均律排品的六相十八品形制。目前,关于这一改革首创者是谁的问题,学界虽有数篇文献论及,但各家说法不一,贾怡教授结合多篇文献材料,从形制、演奏技法、演奏内容与演奏形式四个方面,与在座师生探讨杨荫浏、刘天华、王君仅、程午加等国乐大家的琵琶改革原创性探讨。
程午加先生的琵琶改革主要有以下方面:其一,取消了“中立七阶”的品位;其二,按十二平均律排品,补全了八度内的十二个半音;其三,拓展了音域,丰富了可用调。
以程午加先生为代表的琵琶乐改奠定了当今琵琶的基本形制,为同时代琵琶乐改提供了借鉴和参考,为后续琵琶改革提供了最为核心的思路;其次,增强了琵琶的艺术表现力,为当时完善民族管弦乐队弹拨乐声部建制奠定了基础,为琵琶艺术多种演奏形式的出现提供了必要条件;最后,解决了琵琶演奏十二平均律乐曲的现实需要,乐改在尽量保持琵琶传统演奏技法和表演意蕰风格的前提下,顺应了时代发展新音乐创作的需要。

程午加及汪派琵琶艺术的精神内涵
讲座结束前,贾怡教授总结了程午加先生及汪派琵琶艺术的当代启示:首先,面对传统,我们的选择有多种多样,既可以古曲古奏、古曲新弹,也可以创作出时代新曲;其二,流派具有小文化特征,它代表着特色,代表着艺术品种高度发展的结果,既具有创新性突破,又是一种“历史性”形态。因而汪派不是从无到有,而是从有到有;其三,汪派内部既保持了统一的三观,却有效避免了“千人一声”,同属一宗的大师们各自存在独特风格;最后,贾怡教授以疑问作结:中国民族器乐艺术何去何从?
“如果一个民族不知道他从哪里来,便不知道将去往何处。”贾怡教授用生动的语言、翔实的史料、辩证的思考、博大的民族情怀,为在座师生带来一场思维碰撞的盛宴。相信在以程午加先生为代表的老一辈艺术家以及以贾怡教授为代表的青年学者的探索下,中国民族器乐艺术发展必将迎来新的辉煌!
编辑:过婉婷
校对:朱嘉怡
审订:汤晓风








