
项目学员综述
撰稿:邹宇
工作单位:四川音乐学院
2022年10月10月,由上海音乐学院主办、上海音乐学院民族音乐系汤晓风副教授主持的国家艺术基金2022年度艺术人才培养资助项目“琵琶汪派演奏与理论人才培养”邀请到了田青先生来为参加培训的学员们讲授了《传承还是发展——非物质文化遗产保护的理念之争》一课。
田青先生是我国当代著名的音乐学家,非物质文化遗产的保护专家。田青先生长期致力于中国民族民间音乐和宗教音乐的研究,积极推动中国非物质文化遗产保护工作。现为《艺术评论》和《中国音乐学》的主编,中国艺术研究院宗教艺术中心主任,著有《中国宗教音乐》、《净土天音》、《佛教音乐的华化》、《禅与乐》等多部著作。
前言
琵琶艺术是我国的非物质文化遗产之一。田青先生认为,作为琵琶艺术的传承者,我们不能只把精力放在琵琶的四根弦和演奏琵琶的两只手上,还需要了解我国的非物质文化遗产保护的政策、来源,包括部分观念,这对琵琶专业的发展是有好处的。一个已经形成流派的古老艺术,如果想在今天能有所发展,就需要理清传承和发展的关系,这样才能把琵琶艺术更好地传承下去。
田青先生从“文化自觉是非遗保护的前提”、“我国非物质文化遗产保护历程和现状”及“非遗保护理念之争”三方面来讲述了《传承还是发展——非物质文化遗产保护的理念之争》这个课题。

文化自觉是非遗保护的前提
田青先生首先提出了第一个概念——文化自觉。那么什么是文化自觉?
文化自觉是文化自信的前提,没有文化自觉也就没有文化自信。用费孝通老先生那句著名的话来讲,就是:各美其美,美人之美,美美与共,天下大同。
文化自觉首先要“各美其美”。每个民族、每个国家、每一个艺术的风格流派都有自己的特殊性,都有自身特殊的不同于其他的艺术的一种美。所以文化自觉的第一步是先要了解自己,要尊重自己民族的文化,培育、发展、弘扬本民族文化。比如我们学习琵琶,就要对琵琶的历史、琵琶的特点、它美在哪里、为什么美等方面要有所了解,甚至应该有更深入的了解,这是文化自觉的基础。
文化自觉的第二步是“美人之美”。我们只有在了解自己的情况下才能够做到美人之美,也就是包容、欣赏别的民族、别的国家创造的美。
文化自觉的第三步是“美美与共”。就是把不同的美同时平等地呈现出来,并有机结合在一起,共建共立共同的价值理念和审美情趣,最后达到平衡与和谐。
文化自觉的第四步是“天下大同”。“天下大同”,就是人类文明的共同繁荣,是“美”的最高境界。只有文明之间彼此理解、尊重,才能实现人人理想中向往的大同之美。
所以如果要讲到非物质文化遗产的保护,必须先从文化自觉开始谈起。因为如果没有文化自觉,对自己的文化一无所知,也根本不了解自己祖先留下过哪些宝贵的东西,又何谈文化、何谈非遗保护呢?
接着,田青先生提出了第二个概念——文化多样性。
人类能够不断地进步,就是因为人类有纠错的能力,有反思的能力。过去的二、三百年从西方开始了现代化工业化,人类在科学进步的巨大推动下,能力越来越强,有了前所未有的从大自然当中寻找有利于人的资源的能力。但是由于过度的开发,包括大工业的发展,把地球生态和气候破坏了。随着自然被破坏,自然开始惩罚我们。越来越多的天灾,越来越明显的气温的升高,包括许多物种的消失,人们才逐渐认识到其他动物和我们一样有在地球上生存的权利,也逐渐认识到这些表面看起来和我们没有什么关系的许多物种的消失,最终会影响到我们人类的存在。所以在这样的一种反思下,人类就提出了保护生物多样性的观念,这实际上也是保护人类的未来。同时,在这个重要反思的基础上,人们也开始反思人类和历史的关系、和过去的我们祖先留下来的文化的关系,从而产生了保护文化多样性的观念。
提倡“文化多样性”和关注各民族非物质文化遗产的保护,是进入21世纪以来人类在文化领域里最具有深远意义的举措,也是人类自我认识的重要进步。
过去,每个民族都有属于自己的文化。但是随着科学技术的空前发展、随着文化进化论的影响和文化一体化的趋势,使越来越多的弱势文化处于被西方强势文化全面覆盖和替代的状态,而经济的全球化和以美国当代文化为代表的“强势文化”在全球的扩张,更加剧了这一进程。许许多多的处于弱势的文化,面临着被代替甚至消亡的命运。因此人们开始提倡保护“文化多样性”,进而提出了保护非物质化遗产,这为一些处于强势文化包围下的弱势文化提供了一种继续生存的可能,这也是文化自觉的产物。
“文化自觉”,是保护“文化多样性”和保护非物质文化遗产的前提条件。文化独立的意义,不是象征性的,而是实质性的,是最本质的独立。我们现在强调国家的独立、民族的独立,但是如果没有文化的独立,这一切都不存在。
田青先生强调,传统文化是一个民族的根,是一个民族的精神家园。但只有在现代化的进程中,人们才会逐渐认识到这一点。

我国非物质文化遗产保护历程和现状
(一)中国非物质文化遗产保护历程
自20世纪50年代起,我国就开始组织对部分民族民间文化遗产进行抢救保护和调查研究。1956年5月18日,人民日报社论发表了一篇意义深远的文章《从“一出戏救活了一个剧种”谈起》,以昆剧《十五贯》创作与公演的成功为例,指出了中国的传统艺术在新时代创新发展的无限可能和广阔前景。
1979年以后,文化部、国家民委、中国文联等单位共同发起、开展了编纂“中国民族民间文艺十大集成志书”的工程,共有大约5万名经过培训的调查人员参与全面深入的普查,田青先生也有参与其中工作。最终出版了一系列集成志书,这是迄今为止对民族民间文艺所进行的内容最为广泛、规模最为宏大的资源普查、研究梳理和编纂出版工程,被学界称为民族民间文化的“百科全书”,也可以说是中国的文化的长城,为我国非物质文化遗产保护奠定了坚实的基础。
但是非遗保护成为全社会的热点是从2001年5月18日联合国教科文组织公布首批19项人类口头和非物质遗产名单开始,名单中中国的“昆曲艺术”位居榜首。昆曲申遗成功成为我国自觉开展非遗保护工作的开端。中国的昆曲艺术入选“人类非物质文化遗产代表作名录”之前,保护我国的民族民间文化只是政府、文化界及少数从业者关注的事,但此后掀起的非物质文化遗产保护的浪潮,却使这件关系中华民族子孙万代的大事开始成为全社会关注的焦点,成为一个席卷神州大地、万众同心、上下协同、自觉自愿的文化运动。
一直到十年之后的2011年,终于颁布了《中华人民共和国非物质文化遗产法》。
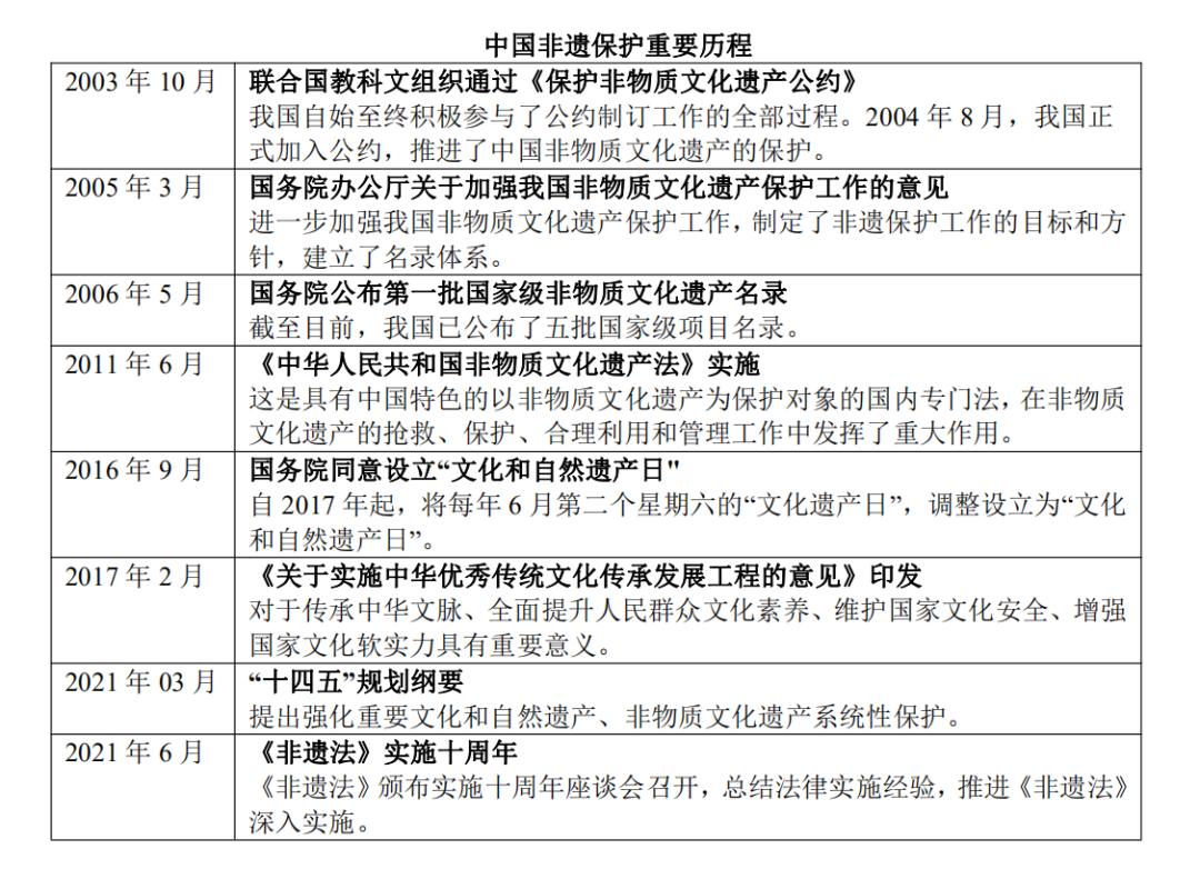
我们中国的非遗保护虽然起步晚,从2003年到今天只有将近二十年的时间,但是发展速度快、影响大。我国的非遗保护重要历程参考下表:

截止到2020年12月,中国列入联合国教科文组织非物质文化遗产名录的项目一共有 42 项,总数位居世界第一。
(二)中国非物质文化遗产保护体系的建立
1、非物质文化遗产代表作名录
目前,中国大陆已建立起国家、省、市、县四级名录体系,共认定非物质文化遗产代表性项目10万余项,一大批珍贵、濒危和具有重大价值的非物质文化遗产得到有效保护。
国家级非物质文化遗产代表性项目名录是《中华人民共和国非物质文化遗产法》确定的非物质文化遗产保护基本制度,也是中国大陆履行联合国教科文组织《保护非物质文化遗产公约》缔约国责任和义务的重要内容。
2、非物质文化遗产代表性项目代表性传承人名录
各级非物质文化遗产代表性传承人不仅肩负着延续传统文脉的使命,彰显着遗产实践能力的最高水平,还不断地将天才般的个性创造融入传承实践活动中,对确保非物质文化遗产的持久传承发挥着不可替代的作用。因此,保护代表性传承人是非物质文化遗产保护工作的重要内容。
2007年以来,国家文化主管部门先后命名了五批国家级非物质文化遗产代表性项目代表性传承人。截至2021年12月,国家级非物质文化遗产代表性项目代表性传承人总计3062人。

非遗保护理念之争
(一)精华与糟粕
仅用“精华糟粕二元论”来审视我们有着几千年历史和56个民族的无比丰富的民族文化遗产是远远不够的,在所谓的“精华”与“糟柏”之间,还存在着大量“精华”与“糟柏”共存共生的文化,存在着大量在一个文化体系里被视为“糟柏”而在另一个文化体系里被认为是“精华”的文化。更重要的是,人类的认识总是在不断进步、更新的,人们的审美标准也在不断变化。就像我们过去的一些价值判断在今天被认为是错误的一样,我们今天的价值判断也不能保证在明天不被后人纠正。
鲁迅的《华盖集·忽然想到》中说到:“我们目下的当务之急,是一要生存,二要温饱,三要发展。苟有阻碍这前途者,无论是古是今,是人是鬼,是三坟五典,百宋千元,天球河图,金人玉佛,祖传丸散,秘制膏丹,全都踏倒他”。这句话是鲁迅在 1932 年说的。在那个时代不光是鲁迅,而是整个五四时期都是这样的思想,认为传统文化是阻碍中国近代化、现代化的必须抛弃的东西。所以当时鲁迅的这个思想是那个时代的一个代表性的思想。
当前的状态就是在全球化、现代化及经济一体化的挤压下,我们的传统文化已经几乎被“全都踏倒”了!这是田青先生当时做非遗保护时候写的一篇文章里的话,在文章中田青先生说到,我们的非物质文化遗产正面临着一个从来没有过的危险境地:每一分钟,就可能有一首民歌、一种技艺、一座古建永远地消失了。
而我们今天要想做非遗的保护,就要改变观念,认识到当年想要踏倒的这些东西在今天都是我国的非物质文化遗产,都是我们祖先的创造,甚至是天才的创造,是我们祖先留给我们的宝贵文化遗产。
(二)先进与落后
“先进”与“落后”的理念之争和田青先生前面所讲的“精华”与“糟粕”实际上是联系起来的。
文化的“先进”与“落后”的问题,是一个相当复杂的问题,其复杂性在于“文化”这个概念的复杂性、多义性及其内含与外延的不确定性。一种文化现象的产生与存在既与相关的生产方式、生产力的发展水平有关,也与产生这种文化的土壤与背景——包括民族、地域的独特生活方式、文化传统、文化心理、审美原则、风俗习惯有关。因此,我们不能仅仅以生产力的发展水平及其物质生活的发达程度来判断某种文化现象的“先进”与“落后”,更不能以我们自己的审美原则和审美习惯来臧否在完全与我们不同的文化环境中产生的文化现象。
文化是不存在“先进”与“落后”的。
当前,我国政府的文化政策高度强调保护文化遗产,不但因为我国文化遗产蕴含着中华民族特有的精神价值、思维方式、想象力,体现着中华民族的生命力和创造力,是各民族智慧的结晶和全人类文明的瑰宝,而且把保护文化遗产、保持民族文化的传承,看成是连结民族情感纽带、增进民族团结和维护国家统一及社会稳定的重要文化基础,更把维护世界文化多样性和创造性,当成促进人类共同发展的前提。
那么,要维护世界文化多样性,首先就要对文化遗产和不同的文化保持一种尊重,用“平等”而不是傲慢的态度来对待不同民族的文化。对一种异族的不同文化现象,可以理解、喜欢,也可以不理解、不喜欢。但无论如何,都不能嘲笑而是要尊重另一种文化,这不仅仅是礼貌,而是现代社会不同民族、不同文化相处的准则。站在自己文化的背景和个人的好恶基础上评价非己文化很容易趋向某种文化殖民主义。
在世界经济一体化所带来的文化一体化的背景下,中国政府曾经提出了一个振聋发聩的口号:“和而不同”。我们必须认识到,当目前地球上的许多地区充满着不同民族、不同宗教、不同信仰、不同文化间的敌视、仇恨乃至旷日持久的战争的时候,维护文化多样性、尊重不同民族的文化遗产与文化选择便不仅仅是文化的事情了,它实际上关系着人类的前途。
结语
非物质文化遗产,是以往人类智慧的结晶;保护非物质文化遗产,保持文化多样性,是人类继续发展的基础和重要保证。
传承还是发展?答案是清晰的。我们既要传承,也要发展。传承是发展的基础,没有很好的传承,发展就会成为无源之水、无根之木。
保护非物质文化遗产,是复兴中华优秀传统文化的基础;复兴中华优秀传统文化,是中华民族伟大复兴的基础。
记录团队综述
撰稿:葛钦 音乐学系2021级硕士
2022年10月12日上午9点,中国艺术研究院宗教艺术中心主任田青老师的讲座《非遗:保护还是发展?》在线上腾讯会议如期展开,主持人为上海音乐学院民乐系硕士研究生导师汤晓风老师。讲座内容围绕非遗应该保护还是发展,非物质文化遗产的保护理念之争进行论述。

文化自觉是非遗保护的前提
田老师认为文化自觉是非遗保护的前提,没有文化自觉就没有文化自信,运用费孝通先生对于文化自觉的解释,首先便要清楚认识自身文化的特殊性,要了解自身,比如讲琵琶就要清楚琵琶的历史、琵琶的美在哪里等,这是文化自信的基础。从而达到各美其美,美人之美,美美与共,天下大同。
近年来人类反思其与自然的关系,因而提出保护“生物多样性”的倡议,其倡议同时影响到了文化领域,因而“文化多样性”也被人类重视起来了,人类开始反思祖先留下的文化,随着科技的发展,过去文化的多样性受到了威胁,因西方(美国等国家)强势文化的全面覆盖,弱势文化面临着被代替,甚至消亡的命运。在这样的情况下保护“文化多样性”、保护非遗被提上日程,而“文化自觉”,则是保护“文化多样性”和保护非物质文化遗产的前提条件。文化独立的意义,不是象征性,而是实质性的,是最本质的独立。
传统文化,是一个民族的根,是民族的精神家园。在现代化进程中,传统文化面临着被强势文化所覆盖的危险,因而保护传统文化需要国家的力量,日本便是最早把非物质遗产保护列入国家行为的国家,也是保护传统文化最好的国家之一,其传统文化及外来文化都发展的较好,其较多的传统文化是外来文化日本化的产物,举例子便有日本的琵琶、茶道等。在关于非遗文化保护方面,中国应向日本学习,更加重视本民族的文化,因而说文化自觉是非遗保护的前提。

我国非物质文化遗产保护历程和现状
自20世纪50年代起,我国就开始组织对部分民族民间文化遗产进行抢救保护和调查研究;1979年以后,又开展了编写文艺集成志书的工程,并出版了一系列集成志书,为我国非物质文化遗产保护奠定了坚实的基础。
这系列书被统称为中国民族民间文艺十大集成志书,包括《中国民间歌曲集成》、《中国戏曲音乐集成》、《中国民族民间器乐曲集成》、《中国曲艺音乐集成》、《中国民族民间舞蹈集成》、《中国民间故事集成》、《中国歌谣集成》、《中国谚语集成》、《中国戏曲志》、《中国曲艺志》。
各部集成志书以行政区划立卷,共计298卷,内容由文字、图表、谱曲、图片等构成,文字总计约4.5亿字。“集成”是迄今为止对民族民间文艺所进行的内容最为广泛、规模最为宏大的资源普查、研究梳理和编纂出版工程,被学界称为民族民间文化的“百科全书”。
社会开始关注非遗问题是在2001年5月18日,联合国教科文组织公布首批19项人类口头和非物质遗产名单,中国的“昆曲艺术”位居榜首,而昆区申遗成功成为我国自觉开展非遗保护工作的开端。自改革开放以来到二十一世纪初,国家及人民的目光主要还是放在了经济发展上,对文化的发展还是有所顾及不到的,“昆曲艺术”的申遗成功给文化保护注入了强大的力量,从前只是政府、文化界及少数从业者关注的事,之后开始成为全社会关注的焦点,成了一个席卷神州大地、万众同心、上下协同、自觉自愿的文化运动。
在2011年,中国颁布了《中华人民共和国非物质文化遗产法》定义了非物质文化遗产,其是指各族人民世代相传并视为其文化遗产组成部分的各种传统文化表现形式,以及与传统文化表现行使相关的实物和场所。我国对于非遗保护的发展,田老师认识其是起步晚,速度快,影响大。
截止到2020年12月,中国列入联合国教科文组织非物质文化遗产名录(名册)项目共计42项,总数位居世界第一。其中田老师在2002年便开始负责一些非遗项目的申报,其更是古琴艺术申遗项目的总负责人,为我国非遗保护事业做出了巨大贡献。
中国非物质文化遗产保护体系同样也建了起来,目前,中国大陆已建立起国家、省、市、县四级名录体系,共认定非物质文化遗产代表性项目10万余项,一大批非物质文化遗产得到有效保护。目前中国非遗名录分类分十大类,比联合国的分类更为细致,有效解决了申报困难问题,但很多艺术门类是综合性的,比如民间乐舞便是不分家的,因而造成了部分申报项目的割裂情况,时至今日也难以解决,原因便在于人文学科分类的复杂性。截止2021年,国家级非物质文化遗产代表性项目名录共计1557项,涉及3610个申报地区或单位。
保护代表性传承人同样是保护非物质文化遗产保护工作的重要内容,各级非物质文化遗产代表性传承人肩负着延续传统文脉的使命,彰显着遗产实践能力的最高水平,将个性创造融入传承实践活动中,对确保非物质文化遗产的持久传承发挥着不可替代的作用。截止2021年12月。国家级非物质文化遗产代表性项目代表性传承人总计3062人,而截止2022年6月,共有664位传承人离世,保护传承人的工作仍需努力,而非遗主要保护的就是传承人的技术手段,因而传承技术是十分重要的。

非遗理念之争
中国文化传统中“精华”与“糟粕”的问题总是争论不休,但没人有能力,来决定什么是精华谁是糟粕,那么仅用“精华糟粕二元论”将是远远不够审视我国民族文化遗产的,“精华”与“糟粕”很多情况下存在着共生的文化现象,随着人类认知的发展,价值判断也会在变化中得出不同的结果。
在全球化的进程下,我们的传统文化几乎被“全部踏倒”了。我们的非物质文化遗产正面临着巨大的危险境地:每一分钟,就可能有一首民歌、一种技艺、一座古建永远地消失了。以山西省地方戏为例,上个世纪80年代尚有52个剧种,现在却只剩28个,这样的遭遇值得我们警醒,而通过中国非遗保护展览及非物质文化遗产为内容的专场文艺演出,将对非遗保护起着重要的积极作用。
当前我国政府高度强调保护文化遗产,因为文化遗产蕴含着中华民族特有的精神价值,是各民族智慧的结晶和全人类文明的瑰宝。同时保护文化遗产也是连结民族情感纽带、增进民族团结和维护国家统一及社会稳定的重要文化基础。
文化不存在“先进”与“落后”,我们不能以生产力的发展水平及其物质生活的发达程度来判断某种文化现象的“先进”与“落后”,更不能以我们自己的审美原则和审美习惯来否定完全与我们不同的文化现象。由于每个人“美”的主观感受不同,因此有人不惜伤害自身肉体而达到“美”的体现也常有发生,“美”深受时代的局限和制约,那将很难有理论具有普世意义的清晰界限和公认的原则。对一种异族的不同文化现象,你可以喜欢也可以不喜欢,但你需要对另一种文化有一种尊重,这是现代社会不同民族、不同文化相处的准则,也是维护世界文化多样性的前提。
当前地球上许多地区充满着不同民族、不同宗族、不同信仰、不同文化间的敌视、仇恨乃至战争的时候,维护文化多样性、尊重不同民族的文化遗产与文化选择便不仅仅是文化的事情了,它实际上也关系着人类的前途。

结语
非物质文化遗产,是以往人类智慧的结晶;保护非物质文化遗产,保持文化多样性,是人类继续发展的基础和重要保证。要传承,也要发展。传承是发展的基础,没有很好的传承,发展就会成为无源之水,无根之木。保护非物质文化遗产,是复兴中华优秀传统文化的基础;复兴中华传统优秀文化,是中华民族伟大复兴的基础。
编辑:过婉婷
校对:王希睿
审订:汤晓风








