SHCM
学生
教职工
校友
考生
本科生
研究生
ENGLISH
丨
导航
关于上音
上音简介
上音标识
上音章程
治理架构
党政机构
现任领导
历任领导
荣誉体系
二级院系
音乐学系
作曲指挥系
钢琴系
声乐歌剧系
管弦系
民族音乐系
音乐教育系
音乐戏剧系
音乐工程系
现代器乐与打击乐系
艺术管理系
数字媒体艺术学院
马克思主义学院
公共基础部
附中(附小)
师资队伍
杰出人才
荣誉教授
客座教授
教师名录
人才招聘
人才培养
本科教育
研究生教育
留学生教育
继续教育
杰出校友
附中(附小)
科学研究
科研处
贺绿汀高研院
音乐艺术研究院(音研所)
艺术实践
艺术创作
活动演出
上音歌剧院
贺绿汀音乐厅
招生就业
本科招生
研究生招生
留学生招生
成教招生
上海乐队学院
学生就业
全球上音
国际教育学院
上音考级
校友会 基金会
资源服务
图书馆
东方乐器博物馆
校史馆
出版社
学报
上音资产公司
上音考级
当前位置:
首页
职能机构
离退休工作处
公告栏
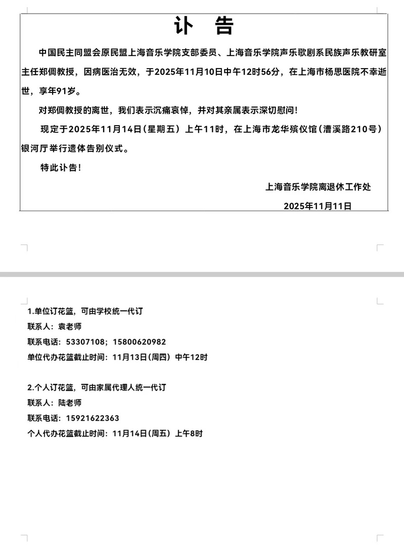
郑倜讣告
发布者:易慧
发布时间:2025-11-11
浏览次数:
10
热点新闻
学院新闻
More+
官宣!上音以16台23场演出赴约第41届“上海之春”
2026-03-18
上音举行校领导上思政课集体备课会
2026-03-18
上海音乐学院党委部署现行制度提质增效工作
2026-03-17
信息速递
More+
深化中意歌剧艺术合作!罗西尼歌剧学院在上音选角
2026-03-17
华夏器韵 线上观展④
2026-03-15
微专业 | 音乐与健康:跨学科融合育人,启发全新视角
2026-03-11
媒体视角
More+
【解放日报】上音将携16台23场亮相“上海之春”,中德联合制作《魔笛》压轴
2026-03-18
【上观新闻】博物馆里的音乐思政课,你来听了吗?
2026-03-18
【解放日报】全国政协委员廖昌永:三年接待40万市民游客,上音校园开放将持续升级
2026-03-09
【解放日报】廖昌永、谭维维、周深、李现等领衔,唱出央视春晚的“上海声音”
2026-02-17
X
map